I am using matplotlib to create the plots. I have to identify each plot with a different color which should be automatically generated by Python.
Can you please give me a method to put different colors for different plots in the same figure?
I am using matplotlib to create the plots. I have to identify each plot with a different color which should be automatically generated by Python.
Can you please give me a method to put different colors for different plots in the same figure?
Matplotlib does this by default.
E.g.:
import matplotlib.pyplot as plt
import numpy as np
x = np.arange(10)
plt.plot(x, x)
plt.plot(x, 2 * x)
plt.plot(x, 3 * x)
plt.plot(x, 4 * x)
plt.show()

And, as you may already know, you can easily add a legend:
import matplotlib.pyplot as plt
import numpy as np
x = np.arange(10)
plt.plot(x, x)
plt.plot(x, 2 * x)
plt.plot(x, 3 * x)
plt.plot(x, 4 * x)
plt.legend(['y = x', 'y = 2x', 'y = 3x', 'y = 4x'], loc='upper left')
plt.show()

If you want to control the colors that will be cycled through:
import matplotlib.pyplot as plt
import numpy as np
x = np.arange(10)
plt.gca().set_color_cycle(['red', 'green', 'blue', 'yellow'])
plt.plot(x, x)
plt.plot(x, 2 * x)
plt.plot(x, 3 * x)
plt.plot(x, 4 * x)
plt.legend(['y = x', 'y = 2x', 'y = 3x', 'y = 4x'], loc='upper left')
plt.show()

If you're unfamiliar with matplotlib, the tutorial is a good place to start.
Edit:
First off, if you have a lot (>5) of things you want to plot on one figure, either:
Otherwise, you're going to wind up with a very messy plot! Be nice to who ever is going to read whatever you're doing and don't try to cram 15 different things onto one figure!!
Beyond that, many people are colorblind to varying degrees, and distinguishing between numerous subtly different colors is difficult for more people than you may realize.
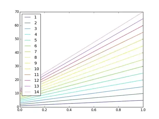
That having been said, if you really want to put 20 lines on one axis with 20 relatively distinct colors, here's one way to do it:
import matplotlib.pyplot as plt
import numpy as np
num_plots = 20
# Have a look at the colormaps here and decide which one you'd like:
# http://matplotlib.org/1.2.1/examples/pylab_examples/show_colormaps.html
colormap = plt.cm.gist_ncar
plt.gca().set_prop_cycle(plt.cycler('color', plt.cm.jet(np.linspace(0, 1, num_plots))))
# Plot several different functions...
x = np.arange(10)
labels = []
for i in range(1, num_plots + 1):
plt.plot(x, i * x + 5 * i)
labels.append(r'$y = %ix + %i$' % (i, 5*i))
# I'm basically just demonstrating several different legend options here...
plt.legend(labels, ncol=4, loc='upper center',
bbox_to_anchor=[0.5, 1.1],
columnspacing=1.0, labelspacing=0.0,
handletextpad=0.0, handlelength=1.5,
fancybox=True, shadow=True)
plt.show()

If you don't know the number of the plots you are going to plot you can change the colours once you have plotted them retrieving the number directly from the plot using .lines, I use this solution:
import matplotlib.pyplot as plt
import numpy as np
fig1 = plt.figure()
ax1 = fig1.add_subplot(111)
for i in range(1,15):
ax1.plot(np.array([1,5])*i,label=i)
colormap = plt.cm.gist_ncar #nipy_spectral, Set1,Paired
colors = [colormap(i) for i in np.linspace(0, 1,len(ax1.lines))]
for i,j in enumerate(ax1.lines):
j.set_color(colors[i])
ax1.legend(loc=2)
TL;DR No, it can't be done automatically. Yes, it is possible.
import matplotlib.pyplot as plt
# _____ VV______
my_colors = plt.rcParams['axes.prop_cycle']()
# note that we CALLED the prop_cycle ‾‾‾‾‾‾ΛΛ‾‾‾‾‾‾
fig, axes = plt.subplots(2,3)
for ax in axes.flatten(): ax.plot((0,1), (0,1), **next(my_colors))
The OP wrote
[...] I have to identify each plot with a different color which should be automatically generated by [Matplotlib].
But... Matplotlib automatically generates different colors for each different curve
In [10]: import numpy as np
...: import matplotlib.pyplot as plt
In [11]: plt.plot((0,1), (0,1), (1,2), (1,0));
Out[11]:
So why the OP request? If we continue to read, we have
Can you please give me a method to put different colors for different plots in the same figure?
and it make sense, because each plot (each axes in Matplotlib's parlance) has its own color_cycle (or rather, in 2018, its prop_cycle) and each plot (axes) reuses the same colors in the same order.
In [12]: fig, axes = plt.subplots(2,3)
In [13]: for ax in axes.flatten():
...: ax.plot((0,1), (0,1))
If this is the meaning of the original question, one possibility is to explicitly name a different color for each plot.
If the plots (as it often happens) are generated in a loop we must have an additional loop variable to override the color automatically chosen by Matplotlib.
In [14]: fig, axes = plt.subplots(2,3)
In [15]: for ax, short_color_name in zip(axes.flatten(), 'brgkyc'):
...: ax.plot((0,1), (0,1), short_color_name)
Another possibility is to instantiate a cycler object
from cycler import cycler
my_cycler = cycler('color', ['k', 'r']) * cycler('linewidth', [1., 1.5, 2.])
actual_cycler = my_cycler()
fig, axes = plt.subplots(2,3)
for ax in axes.flat:
ax.plot((0,1), (0,1), **next(actual_cycler))
Note that type(my_cycler) is cycler.Cycler but type(actual_cycler) is itertools.cycle.
I would like to offer a minor improvement on the last loop answer given in the previous post (that post is correct and should still be accepted). The implicit assumption made when labeling the last example is that plt.label(LIST) puts label number X in LIST with the line corresponding to the Xth time plot was called. I have run into problems with this approach before. The recommended way to build legends and customize their labels per matplotlibs documentation ( http://matplotlib.org/users/legend_guide.html#adjusting-the-order-of-legend-item) is to have a warm feeling that the labels go along with the exact plots you think they do:
...
# Plot several different functions...
labels = []
plotHandles = []
for i in range(1, num_plots + 1):
x, = plt.plot(some x vector, some y vector) #need the ',' per ** below
plotHandles.append(x)
labels.append(some label)
plt.legend(plotHandles, labels, 'upper left',ncol=1)
Matplot colors your plot with different colors , but incase you wanna put specific colors
import matplotlib.pyplot as plt
import numpy as np
x = np.arange(10)
plt.plot(x, x)
plt.plot(x, 2 * x,color='blue')
plt.plot(x, 3 * x,color='red')
plt.plot(x, 4 * x,color='green')
plt.show()
from mpl_toolkits.mplot3d import Axes3D
import matplotlib.pyplot as plt
import numpy as np
from skspatial.objects import Line, Vector
for count in range(0,len(LineList),1):
Line_Color = np.random.rand(3,)
Line(StartPoint,EndPoint)).plot_3d(ax,c="Line"+str(count),label="Line"+str(count))
plt.legend(loc='lower left')
plt.show(block=True)
The above code might help you to add 3D lines with different colours in a randomized fashion. Your colored lines can also be referenced with a help of a legend as mentioned in the label="... " parameter.
Honestly, my favourite way to do this is pretty simple: Now this won't work for an arbitrarily large number of plots, but it will do you up to 1163. This is by using the map of all matplotlib's named colours and then selecting them at random.
from random import choice
import matplotlib.pyplot as plt
from matplotlib.colors import mcolors
# Get full named colour map from matplotlib
colours = mcolors._colors_full_map # This is a dictionary of all named colours
# Turn the dictionary into a list
color_lst = list(colours.values())
# Plot using these random colours
for n, plot in enumerate(plots):
plt.scatter(plot[x], plot[y], color=choice(color_lst), label=n)