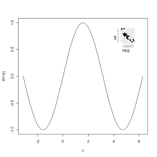
Does anybody know of a general way to embed plots into other plots to produce something like the mockup below?
I know that in lattice you can do it with print(..., more=TRUE, positions=...) as explained in this question, and I guess ggplot has a solution to it aswell (but I'm not very good with ggplot). The problem is that I want to embed a regular plot from the survival package that use the standard graphics package into a lattice plot.

Thanks in advance!
