7

I'm trying to fit some data to a power law using python. The problem is that some of my points are upper limits, which I don't know how to include in the fitting routine.

In the data, I have put the upper limits as errors in y equal to 1, when the rest is much smaller. You can put this errors to 0 and change the uplims list generator, but then the fit is terrible.

The code is the following:

import numpy as np
import matplotlib.pyplot as plt
from scipy.odr import *

# Initiate some data
x = [1.73e-04, 5.21e-04, 1.57e-03, 4.71e-03, 1.41e-02, 4.25e-02, 1.28e-01, 3.84e-01, 1.15e+00]
x_err = [1e-04, 1e-04, 1e-03, 1e-03, 1e-02, 1e-02, 1e-01, 1e-01, 1e-01]
y = [1.26e-05, 8.48e-07, 2.09e-08, 4.11e-09, 8.22e-10, 2.61e-10, 4.46e-11, 1.02e-11, 3.98e-12]
y_err = [1, 1, 2.06e-08, 2.5e-09, 5.21e-10, 1.38e-10, 3.21e-11, 1, 1]

# Define upper limits
uplims = np.ones(len(y_err),dtype='bool')
for i in range(len(y_err)):
    if y_err[i]<1:
        uplims[i]=0
    else:
        uplims[i]=1

# Define a function (power law in our case) to fit the data with.
def function(p, x):
     m, c = p
     return m*x**(-c)

# Create a model for fitting.
model = Model(function)

# Create a RealData object using our initiated data from above.
data = RealData(x, y, sx=x_err, sy=y_err)

# Set up ODR with the model and data.
odr = ODR(data, model, beta0=[1e-09, 2])
odr.set_job(fit_type=0)   # 0 is full ODR and 2 is least squares; AFAIK, it doesn't change within errors
# more details in https://docs.scipy.org/doc/scipy/reference/generated/scipy.odr.ODR.set_job.html

# Run the regression.
out = odr.run()


# Use the in-built pprint method to give us results.
#out.pprint()   #this prints much information, but normally we don't need it, just the parameters and errors; the residual variation is the reduced chi square estimator

print('amplitude = %5.2e +/- %5.2e \nindex = %5.2f +/- %5.2f \nchi square = %12.8f'% (out.beta[0], out.sd_beta[0], out.beta[1], out.sd_beta[1], out.res_var))

# Generate fitted data.
x_fit = np.linspace(x[0], x[-1], 1000)    #to do the fit only within the x interval; we can always extrapolate it, of course
y_fit = function(out.beta, x_fit)


# Generate a plot to show the data, errors, and fit.
fig, ax = plt.subplots()

ax.errorbar(x, y, xerr=x_err, yerr=y_err, uplims=uplims, linestyle='None', marker='x')
ax.loglog(x_fit, y_fit)
ax.set_xlabel(r'$x$')
ax.set_ylabel(r'$f(x) = m·x^{-c}$')
ax.set_title('Power Law fit')

plt.show()

The result of the fit is:

amplitude = 3.42e-12 +/- 5.32e-13
index =  1.33 +/-  0.04
chi square =   0.01484021

Plot of the fit

As you can see in the plot, the two first and two last points are upper limits and the fit is not taking them into account. Moreover, in the penultimate point, the fit goes over it even though that would be strictly forbidden.

I need that the fit knows this limits are very strict, and not try to fit the point itself but only consider them just as limits. How could I do this with the odr routine (or any other code which makes me the fits and gives me a chi square-esque estimator)?

Please, take into account that I need to change the function to other generalizations easily, so things as the powerlaw module are not desirable.

Thanks!

astrostudent
  • 71
  • 1
  • 3
  • Oh...just noticing, is it only upper limits or do you have lower limits as well?...anyhow, my solution allows for both. – mikuszefski Oct 24 '17 at 09:29
  • @mikuszefski Yes, it's just upper limits, but I forgot to mention that I also need that the y and x errors can be asymmetric, i.e., I would need to put a yerr_l and yerr_u for the lower and upper errors, and same in x! – astrostudent Oct 24 '17 at 10:31
  • Oh, OK, that wouldn't work with the `ODR` either, if I got that package right. Actually, at the moment I am not sure what the orthogonal distance would be for asymmetric errors...maybe quadrant-wise? But `x` and `y` are not correlated, or are they? – mikuszefski Oct 24 '17 at 11:33
  • ...just to be sure: you really mean asymmetric, not only in your log-display, but the original data. – mikuszefski Oct 24 '17 at 11:54
  • @mikuszefski exactly, the upper and lower (or left and right) errors could be different in the data set – astrostudent Oct 24 '17 at 16:48
  • Hi, I added a possibility to treat asymmetric errors. If you have difficulties to combine the two pieces of code, let me know. You might edit your question and add the phrase "asymmetric error" to the heading. – mikuszefski Oct 26 '17 at 06:34
  • ...ah...and mentioning ODR is probably a good idea as well.... – mikuszefski Oct 27 '17 at 06:48

1 Answers1

0

This answer is related to this post, where I discuss fitting with x and y errors. This, hence does not require the ODR module, but can be done manually. Therefore, one can use leastsq or minimize. Concerning the constraints, I made clear in other posts that I try to avoid them if possible. This can be done here as well, although the details of programming and maths are a little cumbersome, especially if it is supposed to be stable and foolproof. I will just give a rough idea. Say we want y0 > m * x0**(-c). In log-form we can write this as eta0 > mu - c * xeta0. I.e. there is an alpha such that eta0 = mu - c * xeta0 + alpha**2. Same for the other inequalities. For the second upper limit you get a beta**2 but you can decide which one is the smaller one, so you automatically fulfil the other condition. Same thing works for the lower limits with a gamma**2 and a delta**2. Say we can work with alpha and gamma. We can combine the inequality conditions to relate those two as well. At the end we can fit a sigma and alpha = sqrt(s-t)* sigma / sqrt( sigma**2 + 1 ), where s and t are derived from the inequalities. The sigma / sqrt( sigma**2 + 1 ) function is just one option to let alpha vary in a certain range, i.e. alpha**2 < s-t The fact that the radicand may become negative, shows that there are cases without solution. With alpha known, mu and, therefore m are calculated. So fit parameters are c and sigma, which takes the inequalities into account and makes m depended. I tired it and it works, but the version at hand is not the most stable one. I'd post it upon request.

As we have a handmade residual function already, we have a second option, though. We just introduce our own chi**2 function and use minimize, whic allows constraints. As minimize and the constraints keyword solution are very flexible and the residual function is easily modified for other functions and not only for m * x**( -c ) the overall construction is quite flexible. It looks as follows:

import matplotlib.pyplot as plt
import numpy as np
from random import random, seed
from scipy.optimize import minimize,leastsq

seed(7563)
fig1 = plt.figure(1)


###for gaussion distributed errors
def boxmuller(x0,sigma):
    u1=random()
    u2=random()
    ll=np.sqrt(-2*np.log(u1))
    z0=ll*np.cos(2*np.pi*u2)
    z1=ll*np.cos(2*np.pi*u2)
    return sigma*z0+x0, sigma*z1+x0


###for plotting ellipses
def ell_data(a,b,x0=0,y0=0):
    tList=np.linspace(0,2*np.pi,150)
    k=float(a)/float(b)
    rList=[a/np.sqrt((np.cos(t))**2+(k*np.sin(t))**2) for t in tList]
    xyList=np.array([[x0+r*np.cos(t),y0+r*np.sin(t)] for t,r in zip(tList,rList)])
    return xyList

###function to fit
def f(x,m,c):
    y = abs(m) * abs(x)**(-abs(c))
    #~ print y,x,m,c
    return y


###how to rescale the ellipse to make fitfunction a tangent
def elliptic_rescale(x, m, c, x0, y0, sa, sb):
    #~ print "e,r",x,m,c
    y=f( x, m, c ) 
    #~ print "e,r",y
    r=np.sqrt( ( x - x0 )**2 + ( y - y0 )**2 )
    kappa=float( sa ) / float( sb )
    tau=np.arctan2( y - y0, x - x0 )
    new_a=r*np.sqrt( np.cos( tau )**2 + ( kappa * np.sin( tau ) )**2 )
    return new_a

###residual function to calculate chi-square
def residuals(parameters,dataPoint):#data point is (x,y,sx,sy)
    m, c = parameters
    #~ print "m c", m, c
    theData = np.array(dataPoint)
    best_t_List=[]
    for i in range(len(dataPoint)):
        x, y, sx, sy = dataPoint[i][0], dataPoint[i][1], dataPoint[i][2], dataPoint[i][3]
        #~ print "x, y, sx, sy",x, y, sx, sy
        ###getthe point on the graph where it is tangent to an error-ellipse
        ed_fit = minimize( elliptic_rescale, x , args = ( m, c, x, y, sx, sy ) )
        best_t = ed_fit['x'][0]
        best_t_List += [best_t]
        #~ exit(0)
    best_y_List=[ f( t, m, c ) for t in best_t_List ]
    ##weighted distance not squared yet, as this is done by scipy.optimize.leastsq
    wighted_dx_List = [ ( x_b - x_f ) / sx for x_b, x_f, sx in zip( best_t_List,theData[:,0], theData[:,2] ) ]
    wighted_dy_List = [ ( x_b - x_f ) / sx for x_b, x_f, sx in zip( best_y_List,theData[:,1], theData[:,3] ) ]
    return wighted_dx_List + wighted_dy_List


def chi2(params, pnts):  
    r = np.array( residuals( params, pnts ) )
    s = sum( [ x**2 for x in  r]  )
    #~ print params,s,r
    return s


def myUpperIneq(params,pnt):
    m, c = params
    x,y=pnt
    return y - f( x, m, c )


def myLowerIneq(params,pnt):
    m, c = params
    x,y=pnt
    return f( x, m, c ) - y


###to create some test data
def test_data(m,c, xList,const_sx,rel_sx,const_sy,rel_sy):
    yList=[f(x,m,c) for x in xList]
    xErrList=[ boxmuller(x,const_sx+x*rel_sx)[0] for x in xList]
    yErrList=[ boxmuller(y,const_sy+y*rel_sy)[0] for y in yList]
    return xErrList,yErrList


###some start values
mm_0=2.3511
expo_0=.3588
csx,rsx=.01,.07
csy,rsy=.04,.09,

limitingPoints=dict()
limitingPoints[0]=np.array([[.2,5.4],[.5,5.0],[5.1,.9],[5.7,.9]])
limitingPoints[1]=np.array([[.2,5.4],[.5,5.0],[5.1,1.5],[5.7,1.2]])
limitingPoints[2]=np.array([[.2,3.4],[.5,5.0],[5.1,1.1],[5.7,1.2]])
limitingPoints[3]=np.array([[.2,3.4],[.5,5.0],[5.1,1.7],[5.7,1.2]])

####some data
xThData=np.linspace(.2,5,15)
yThData=[ f(x, mm_0, expo_0) for x in xThData]

#~ ###some noisy data
xNoiseData,yNoiseData=test_data(mm_0,  expo_0, xThData, csx,rsx, csy,rsy)
xGuessdError=[csx+rsx*x for x in xNoiseData]
yGuessdError=[csy+rsy*y for y in yNoiseData]



for testing in range(4):
    ###Now fitting with limits
    zipData=zip(xNoiseData,yNoiseData, xGuessdError, yGuessdError)    
    estimate = [ 2.4, .3 ]
    con0={'type': 'ineq', 'fun': myUpperIneq, 'args': (limitingPoints[testing][0],)}
    con1={'type': 'ineq', 'fun': myUpperIneq, 'args': (limitingPoints[testing][1],)}
    con2={'type': 'ineq', 'fun': myLowerIneq, 'args': (limitingPoints[testing][2],)}
    con3={'type': 'ineq', 'fun': myLowerIneq, 'args': (limitingPoints[testing][3],)}
    myResult = minimize( chi2 , estimate , args=( zipData, ), constraints=[ con0, con1, con2, con3 ]  )
    print "############"
    print myResult


    ###plot that
    ax=fig1.add_subplot(4,2,2*testing+1)
    ax.plot(xThData,yThData)
    ax.errorbar(xNoiseData,yNoiseData, xerr=xGuessdError, yerr=yGuessdError, fmt='none',ecolor='r')


    testX = np.linspace(.2,6,25)
    testY = np.fromiter( ( f( x, myResult.x[0], myResult.x[1] ) for x in testX ), np.float)

    bx=fig1.add_subplot(4,2,2*testing+2)
    bx.plot(xThData,yThData)
    bx.errorbar(xNoiseData,yNoiseData, xerr=xGuessdError, yerr=yGuessdError, fmt='none',ecolor='r')
    ax.plot(limitingPoints[testing][:,0],limitingPoints[testing][:,1],marker='x', linestyle='')
    bx.plot(limitingPoints[testing][:,0],limitingPoints[testing][:,1],marker='x', linestyle='')
    ax.plot(testX, testY, linestyle='--')
    bx.plot(testX, testY, linestyle='--')

    bx.set_xscale('log')
    bx.set_yscale('log')

plt.show()

Providing results enter image description here

############
  status: 0
 success: True
    njev: 8
    nfev: 36
     fun: 13.782127248002116
       x: array([ 2.15043226,  0.35646436])
 message: 'Optimization terminated successfully.'
     jac: array([-0.00377715,  0.00350225,  0.        ])
     nit: 8
############
  status: 0
 success: True
    njev: 7
    nfev: 32
     fun: 41.372277637885716
       x: array([ 2.19005695,  0.23229378])
 message: 'Optimization terminated successfully.'
     jac: array([ 123.95069313, -442.27114677,    0.        ])
     nit: 7
############
  status: 0
 success: True
    njev: 5
    nfev: 23
     fun: 15.946621924326545
       x: array([ 2.06146362,  0.31089065])
 message: 'Optimization terminated successfully.'
     jac: array([-14.39131606, -65.44189298,   0.        ])
     nit: 5
############
  status: 0
 success: True
    njev: 7
    nfev: 34
     fun: 88.306027468763432
       x: array([ 2.16834392,  0.14935514])
 message: 'Optimization terminated successfully.'
     jac: array([ 224.11848736, -791.75553417,    0.        ])
     nit: 7

I checked four different limiting points (rows). The result are displayed normally and in logarithmic scale (columns). With some additional work you could get errors as well.

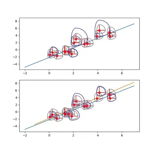
Update on asymmetric errors To be honest, at the moment I do not know how to handle this property. Naively, I'd define my own asymmetric loss function similar to this post. With x and y errors I do it by quadrant instead of just checking positive or negative side. My error ellipse, hence, changes to four connected pieces. Nevertheless, it is somewhat reasonable. For testing and to show how it works, I made an example with a linear function. I guess the OP can combine the two pieces of code according to his requirements.

In case of a linear fit it looks like this:

import matplotlib.pyplot as plt
import numpy as np
from random import random, seed
from scipy.optimize import minimize,leastsq

#~ seed(7563)
fig1 = plt.figure(1)
ax=fig1.add_subplot(2,1,1)
bx=fig1.add_subplot(2,1,2)

###function to fit, here only linear for testing.
def f(x,m,y0):
    y = m * x +y0
    return y

###for gaussion distributed errors
def boxmuller(x0,sigma):
    u1=random()
    u2=random()
    ll=np.sqrt(-2*np.log(u1))
    z0=ll*np.cos(2*np.pi*u2)
    z1=ll*np.cos(2*np.pi*u2)
    return sigma*z0+x0, sigma*z1+x0


###for plotting ellipse quadrants
def ell_data(aN,aP,bN,bP,x0=0,y0=0):
    tPPList=np.linspace(0, 0.5 * np.pi, 50)
    kPP=float(aP)/float(bP)
    rPPList=[aP/np.sqrt((np.cos(t))**2+(kPP*np.sin(t))**2) for t in tPPList]

    tNPList=np.linspace( 0.5 * np.pi, 1.0 * np.pi, 50)
    kNP=float(aN)/float(bP)
    rNPList=[aN/np.sqrt((np.cos(t))**2+(kNP*np.sin(t))**2) for t in tNPList]

    tNNList=np.linspace( 1.0 * np.pi, 1.5 * np.pi, 50)
    kNN=float(aN)/float(bN)
    rNNList=[aN/np.sqrt((np.cos(t))**2+(kNN*np.sin(t))**2) for t in tNNList]

    tPNList = np.linspace( 1.5 * np.pi, 2.0 * np.pi, 50)
    kPN = float(aP)/float(bN)
    rPNList = [aP/np.sqrt((np.cos(t))**2+(kPN*np.sin(t))**2) for t in tPNList]

    tList = np.concatenate( [ tPPList, tNPList, tNNList, tPNList] )
    rList = rPPList + rNPList+ rNNList + rPNList

    xyList=np.array([[x0+r*np.cos(t),y0+r*np.sin(t)] for t,r in zip(tList,rList)])
    return xyList


###how to rescale the ellipse to touch fitfunction at point (x,y)
def elliptic_rescale_asymmetric(x, m, c, x0, y0, saN, saP, sbN, sbP , getQuadrant=False):
    y=f( x, m, c ) 
    ###distance to function
    r=np.sqrt( ( x - x0 )**2 + ( y - y0 )**2 )
    ###angle to function
    tau=np.arctan2( y - y0, x - x0 )
    quadrant=0
    if tau >0:
        if tau < 0.5 * np.pi: ## PP
            kappa=float( saP ) / float( sbP )
            quadrant=1
        else:
            kappa=float( saN ) / float( sbP )
            quadrant=2
    else:
        if tau < -0.5 * np.pi: ## PP
            kappa=float( saN ) / float( sbN)
            quadrant=3
        else:
            kappa=float( saP ) / float( sbN )
            quadrant=4
    new_a=r*np.sqrt( np.cos( tau )**2 + ( kappa * np.sin( tau ) )**2 )
    if quadrant == 1 or quadrant == 4:
        rel_a=new_a/saP
    else:
        rel_a=new_a/saN
    if getQuadrant:
        return rel_a, quadrant, tau
    else:
        return rel_a

### residual function to calculate chi-square
def residuals(parameters,dataPoint):#data point is (x,y,sxN,sxP,syN,syP)
    m, c = parameters
    theData = np.array(dataPoint)
    bestTList=[]
    qqList=[]
    weightedDistanceList = []
    for i in range(len(dataPoint)):
        x, y, sxN, sxP, syN, syP = dataPoint[i][0], dataPoint[i][1], dataPoint[i][2], dataPoint[i][3], dataPoint[i][4], dataPoint[i][5]
        ### get the point on the graph where it is tangent to an error-ellipse
        ### i.e. smallest ellipse touching the graph
        edFit = minimize(  elliptic_rescale_asymmetric, x , args = ( m, c, x, y, sxN, sxP, syN, syP ) )
        bestT = edFit['x'][0]
        bestTList += [ bestT ]
        bestA,qq , tau= elliptic_rescale_asymmetric( bestT, m, c , x, y, aN, aP, bN, bP , True)
        qqList += [ qq ]
    bestYList=[ f( t, m, c ) for t in bestTList ]
    ### weighted distance not squared yet, as this is done by scipy.optimize.leastsq or manual chi2 function
    for counter in range(len(dataPoint)):
        xb=bestTList[counter]
        xf=dataPoint[counter][0]
        yb=bestYList[counter]
        yf=dataPoint[counter][1]
        quadrant=qqList[counter]
        if quadrant == 1:
            sx, sy = sxP, syP
        elif quadrant == 2:
            sx, sy = sxN, syP
        elif quadrant == 3:
            sx, sy = sxN, syN
        elif quadrant == 4:
            sx, sy = sxP, syN
        else:
            assert 0
        weightedDistanceList += [ ( xb - xf ) / sx, ( yb - yf ) / sy ]
    return weightedDistanceList


def chi2(params, pnts):  
    r = np.array( residuals( params, pnts ) )
    s = np.fromiter( ( x**2 for x in  r), np.float ).sum()
    return s

####...to make data with asymmetric error (fixed); for testing only
def noisy_data(xList,m0,y0, sxN,sxP,syN,syP):
    yList=[ f(x, m0, y0) for x in xList]
    gNList=[boxmuller(0,1)[0] for dummy in range(len(xList))]
    xerrList=[]
    for x,err in zip(xList,gNList):
        if err < 0:
            xerrList += [ sxP * err + x ]
        else:
            xerrList += [ sxN * err + x ]
    gNList=[boxmuller(0,1)[0] for dummy in range(len(xList))]
    yerrList=[]
    for y,err in zip(yList,gNList):
        if err < 0:
            yerrList += [ syP * err + y ]
        else:
            yerrList += [ syN * err + y ]
    return xerrList, yerrList


###some start values
m0=1.3511
y0=-2.2
aN, aP, bN, bP=.2,.5, 0.9, 1.6

#### some data
xThData=np.linspace(.2,5,15)
yThData=[ f(x, m0, y0) for x in xThData]
xThData0=np.linspace(-1.2,7,3)
yThData0=[ f(x, m0, y0) for x in xThData0]

### some noisy data
xErrList,yErrList = noisy_data(xThData, m0, y0, aN, aP, bN, bP)

###...and the fit
dataToFit=zip(xErrList,yErrList,  len(xThData)*[aN], len(xThData)*[aP], len(xThData)*[bN], len(xThData)*[bP])
fitResult = minimize(chi2, (m0,y0) , args=(dataToFit,) )
fittedM, fittedY=fitResult.x
yThDataF=[ f(x, fittedM, fittedY) for x in xThData0]


### plot that
for cx in [ax,bx]:
    cx.plot([-2,7], [f(x, m0, y0 ) for x in [-2,7]])

ax.errorbar(xErrList,yErrList, xerr=[ len(xThData)*[aN],len(xThData)*[aP] ], yerr=[ len(xThData)*[bN],len(xThData)*[bP] ], fmt='ro')

for x,y in zip(xErrList,yErrList)[:]:
    xEllList,yEllList = zip( *ell_data(aN,aP,bN,bP,x,y) )
    ax.plot(xEllList,yEllList ,c='#808080')
    ### rescaled
    ### ...as well as a scaled version that touches the original graph. This gives the error shortest distance to that graph
    ed_fit = minimize( elliptic_rescale_asymmetric, 0 ,args=(m0, y0, x, y, aN, aP, bN, bP ) )
    best_t = ed_fit['x'][0]
    best_a,qq , tau= elliptic_rescale_asymmetric( best_t, m0, y0 , x, y, aN, aP, bN, bP , True)
    xEllList,yEllList = zip( *ell_data( aN * best_a, aP * best_a, bN * best_a, bP * best_a, x, y) )
    ax.plot( xEllList, yEllList, c='#4040a0' )

###plot the fit

bx.plot(xThData0,yThDataF)
bx.errorbar(xErrList,yErrList, xerr=[ len(xThData)*[aN],len(xThData)*[aP] ], yerr=[ len(xThData)*[bN],len(xThData)*[bP] ], fmt='ro')
for x,y in zip(xErrList,yErrList)[:]:
    xEllList,yEllList = zip( *ell_data(aN,aP,bN,bP,x,y) )
    bx.plot(xEllList,yEllList ,c='#808080')
    ####rescaled
    ####...as well as a scaled version that touches the original graph. This gives the error shortest distance to that graph
    ed_fit = minimize( elliptic_rescale_asymmetric, 0 ,args=(fittedM, fittedY, x, y, aN, aP, bN, bP ) )
    best_t = ed_fit['x'][0]
    #~ print best_t
    best_a,qq , tau= elliptic_rescale_asymmetric( best_t, fittedM, fittedY , x, y, aN, aP, bN, bP , True)
    xEllList,yEllList = zip( *ell_data( aN * best_a, aP * best_a, bN * best_a, bP * best_a, x, y) )
    bx.plot( xEllList, yEllList, c='#4040a0' )

plt.show()

which plots

asymmetric error fit The upper graph shows the original linear function and some data generated from this using asymmetric Gaussian errors. Error bars are plotted, as well as the piecewise error ellipses (grey...and rescaled to touch the linear function, blue). The lower graph additionally shows the fitted function as well as the rescaled piecewise ellipses, touching the fitted function.

mikuszefski
  • 3,943
  • 1
  • 25
  • 38