What is the difference between object code, machine code and assembly code?
Can you give a visual example of their difference?
What is the difference between object code, machine code and assembly code?
Can you give a visual example of their difference?
Machine code is binary (1's and 0's) code that can be executed directly by the CPU. If you open a machine code file in a text editor you would see garbage, including unprintable characters (no, not those unprintable characters ;) ).
Object code is a portion of machine code not yet linked into a complete program. It's the machine code for one particular library or module that will make up the completed product. It may also contain placeholders or offsets not found in the machine code of a completed program. The linker will use these placeholders and offsets to connect everything together.
Assembly code is plain-text and (somewhat) human read-able source code that mostly has a direct 1:1 analog with machine instructions. This is accomplished using mnemonics for the actual instructions, registers, or other resources. Examples include JMP and MULT for the CPU's jump and multiplication instructions. Unlike machine code, the CPU does not understand assembly code. You convert assembly code to machine code with the use of an assembler or a compiler, though we usually think of compilers in association with high-level programming language that are abstracted further from the CPU instructions.
Building a complete program involves writing source code for the program in either assembly or a higher level language like C++. The source code is assembled (for assembly code) or compiled (for higher level languages) to object code, and individual modules are linked together to become the machine code for the final program. In the case of very simple programs the linking step may not be needed. In other cases, such as with an IDE (integrated development environment) the linker and compiler may be invoked together. In other cases, a complicated make script or solution file may be used to tell the environment how to build the final application.
There are also interpreted languages that behave differently. Interpreted languages rely on the machine code of a special interpreter program. At the basic level, an interpreter parses the source code and immediately converts the commands to new machine code and executes them. Modern interpreters are now much more complicated: evaluating whole sections of source code at a time, caching and optimizing where possible, and handling complex memory management tasks.
One final type of program involves the use of a runtime-environment or virtual machine. In this situation, a program is first pre-compiled to a lower-level intermediate language or byte code. The byte code is then loaded by the virtual machine, which just-in-time compiles it to native code. The advantage here is the virtual machine can take advantage of optimizations available at the time the program runs and for that specific environment. A compiler belongs to the developer, and therefore must produce relatively generic (less-optimized) machine code that could run in many places. The runtime environment or virtual machine, however, is located on the end user's computer and therefore can take advantage of all the features provided by that system.
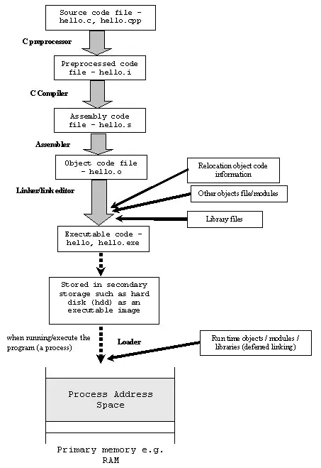
The other answers gave a good description of the difference, but you asked for a visual also. Here is a diagram showing they journey from C code to an executable.

Assembly code is a human readable representation of machine code:
mov eax, 77
jmp anywhere
Machine code is pure hexadecimal code:
5F 3A E3 F1
I assume you mean object code as in an object file. This is a variant of machine code, with a difference that the jumps are sort of parameterized such that a linker can fill them in.
An assembler is used to convert assembly code into machine code (object code) A linker links several object (and library) files to generate an executable.
I have once written an assembler program in pure hex (no assembler available) luckily this was way back on the good old (ancient) 6502. But I'm glad there are assemblers for the pentium opcodes.
8B 5D 32 is machine code
mov ebx, [ebp+32h] is assembly
lmylib.so containing 8B 5D 32 is object code
Source code, Assembly code, Machine code, Object code, Byte code, Executable file and Library file.
All these terms are often very confusing for most people for the fact that they think they are mutually exclusive. See the diagram to understand their relations. The description of each term is given below.
Instructions in human readable (programming) language
Instructions written in a high level (programming) language
e.g., C, C++ and Java programs
Instructions written in an assembly language (kind of low-level programming language).
As the first step of the compilation process, high-level code is converted into this form. It is the assembly code which is then being converted into actual machine code. On most systems, these two steps are performed automatically as a part of the compilation process.
e.g., program.asm
The product of a compilation process. It may be in the form of machine code or byte code.
e.g., file.o
Instructions in machine language.
e.g., a.out
Instruction in an intermediate form which can be executed by an interpreter such as JVM.
e.g., Java class file
The product of linking proccess. They are machine code which can be directly executed by the CPU.
e.g., an .exe file.
Note that in some contexts a file containing byte-code or scripting language instructions may also be considered executable.
Some code is compiled into this form for different reasons such as re-usability and later used by executable files.
One point not yet mentioned is that there are a few different types of assembly code. In the most basic form, all numbers used in instructions must be specified as constants. For example:
$1902: BD 37 14 : LDA $1437,X $1905: 85 03 : STA $03 $1907: 85 09 : STA $09 $1909: CA : DEX $190A: 10 : BPL $1902
The above bit of code, if stored at address $1900 in an Atari 2600 cartridge, will display a number of lines in different colors fetched from a table which starts at address $1437. On some tools, typing in an address, along with the rightmost part of the line above, would store to memory the values shown in the middle column, and start the next line with the following address. Typing code in that form was much more convenient than typing in hex, but one had to know the precise addresses of everything.
Most assemblers allow one to use symbolic addresses. The above code would be written more like:
rainbow_lp: lda ColorTbl,x sta WSYNC sta COLUBK dex bpl rainbow_lp
The assembler would automatically adjust the LDA instruction so it would refer to whatever address was mapped to the label ColorTbl. Using this style of assembler makes it much easier to write and edit code than would be possible if one had to hand-key and hand-maintain all addresses.
Assembly is short descriptive terms humans can understand that can be directly translated into the machine code that a CPU actually uses.
While somewhat understandable by humans, Assembler is still low level. It takes a lot of code to do anything useful.
So instead we use higher level languages such as C, BASIC, FORTAN (OK I know I've dated myself). When compiled these produce object code. Early languages had machine language as their object code.
Many languages today such a JAVA and C# usually compile into a bytecode that is not machine code, but one that easily be interpreted at run time to produce machine code.
Assembly code is discussed here.
"An assembly language is a low-level language for programming computers. It implements a symbolic representation of the numeric machine codes and other constants needed to program a particular CPU architecture."
Machine code is discussed here.
"Machine code or machine language is a system of instructions and data executed directly by a computer's central processing unit."
Basically, assembler code is the language and it is translated to object code (the native code that the CPU runs) by an assembler (analogous to a compiler).
I think these are the main differences
Readability can make the code improved or substituted 6 months after it was created with litte effort, on the other hand, if performance is critical you may want to use a low level language to target the specific hardware you will have in production, so to get faster execution.
IMO today computers are fast enough to let a programmer gain fast execution with OOP.
The source files of your programs are compiled into object files, and then the linker links those object files together, producing an executable file including your architecture's machine codes.
Both object file and executable file involves architecture's machine code in the form of printable and non-printable characters when it's opened by a text editor.
Nonetheless, the dichotomy between the files is that the object file(s) may contain unresolved external references (such as printf, for instance). So, it may need to be linked against other object files.. That is to say, the unresolved external references are needed to be resolved in order to get the decent runnable executable file by linking with other object files such as C/C++ runtime library's.